各位新同学:9月2日报到哟!当日贵阳气温在17-28度之间,多云为主。我院在贵阳火车站、贵阳北站、金阳客车站、汽车东客站设有接站点,接站时间8:00—20:00,请注意出行安全。我们期待你的到来。
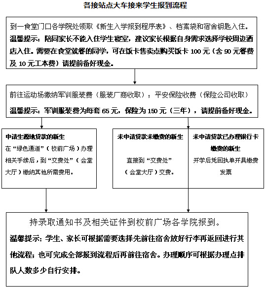
下面是流程图和接待点示意图(含自行报到和各接站点集中乘车),同学们可以提前了解。
※录取通知书没收到或遗失怎么办?
请持本人有效身份证件、准考证到招生就业指导中心(行政楼719办公室)开具录取证明,再到所在学院正常报到。因贷款需要补办录取通知书的,凭有效身份证件和准考证到招生就业指导中心直接办理。
自行前往学校报到流程图

自行前往学校报到场地分布图

各接站点大车接来学生报到流程图

各接站点大车接来学生报到场地分布图
